五千公里和一万公里更换周期
如果你的车子用的是矿物油那你就最好6个月或者5千公里就保养一次,而如果你用的是半合成机油,你就可以7500公里才去保养一次。如果开的里程比较少的话,我觉得你就直接一年保养一次就可以了。如果你用的是比较好的全合成的机油,那完全可以1万公里再去换机油。

汽车保养中五千公里和一万公里更换周期是常见的保养间隔选项,两者在适用场景、保养项目及建议等方面存在明显区别,需结合车辆类型、使用环境等因素选择。
矿物油: 五千公里或半年;半合成机油: 七千五百公里或七个月;全合成机油:一万公里或年;这个是基本的换油标准,但是也要根据用车环境来看,比如说跑高速多,可以适当延长换油周期,如果跑市区多,那就按照这个周期。

矿物油:通常建议每5000公里或6个月更换一次。若上次5000公里时更换的是矿物油,那么到10000公里时应再次更换。 半合成油:更换周期约为7500公里或7-8个月。若5000公里时已换半合成油,可适当延长至10000公里更换,但需结合其他条件。
很多车主纠结于家用车是五千公里保养还是一万公里保养,但实际上,汽车保养的周期并不是由固定的行驶里程数决定的,而是需要根据汽车所使用的机油类型来确定。如果使用矿物油:那么汽车的保养周期通常较短,建议在行驶5000公里时进行保养。

车开得少能一年保养一次吗?
车子跑的里程少,一般也建议每年保养一次,但可根据实际情况略作调整。按厂家保养手册“先到为准”原则厂家通常会在保养手册中给出两种保养周期建议,一种是按里程,如每5000公里或10000公里保养一次;另一种是按时间,如每6个月或1年保养一次,以“先到为准”。
因此,建议每年适当增加两次保养频率,以防止活塞环因积碳而卡死。维护间隔可能比建议的间隔短,但不应超过。由于机油的主要用途是保护发动机、冷却、清洁、密封和润滑发动机。 因此每项功能都很重要。更换期后的机油会氧化变脏,作用会逐渐减弱,对发动机的保护效果不如有效期内。
家用汽车不怎么开,一年保养一次不太够。首先,机油方面,即使车辆行驶里程少,但机油长时间处于发动机内,会因氧化、高温等因素性能下降,无法很好地起到润滑、散热等作用,一般半年左右就可能需要更换机油。其次,刹车油也有吸水性,时间长了水分增加会影响刹车性能,通常两年左右或根据实际情况更换。
基础保养周期:大多数汽车厂商建议每行驶5000-8000公里或6个月(以先到者为准)进行一次常规保养。这是基于发动机机油性能衰减和机械磨损的基本规律。
私家车不经常开应至少每年进行一次基础保养。保养周期应遵循“时间和里程双标准”原则:时间因素:对于使用频率低的车辆,时间因素往往比里程更关键。即使车辆行驶里程少,长时间不更换机油等关键液体也会导致性能下降,影响发动机寿命。因此,即使年行驶里程不足1万公里,也应至少每年进行一次基础保养。
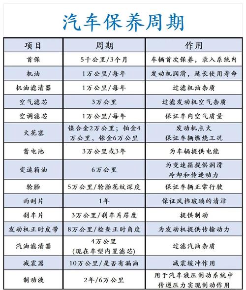
10个你必须知道的汽车保养项目和周期!
1、机油滤芯:与机油更换周期相同,每次更换机油时同步更换。空气滤芯:2万公里或2年左右更换一次,每次小保养时用气枪清理。空调滤芯:2年或2万公里左右更换一次,过滤车外粉尘和异味。防冻液(冷却液):4年或6万公里左右更换,检查时液位需在max(最多)和min(最少)之间。
2、空调滤芯:同样是2年或者2万公里左右更换一次。作用在于对车内空气的过滤,防止车外粉尘和异味进入到车内,影响乘车环境。同样,如果在扬尘比较大的环境中建议提前更换,避免对身体健康造成影响。大保养项目 防冻液:其主要作用在于冬天防冷冻,夏天防沸腾,以及防水垢和腐蚀。
3、火花塞也是每次大保养时必须了解的项目,因为火花塞的作用在于点火引燃缸内可燃混合气体,一旦工作时间过长,就会使发动机运转不平顺而产生抖动,甚至会形成缺缸,打不着火,同时还会使发动机更加费油,所以火花塞的作用非常重要。 而现在的火花塞总共分为三种:铱金火花塞:8-10万公里左右更换。铂金火花塞:5-6万公里更换。
汽车保养周期一般需要多久?
汽车保养周期因车型、使用情况等因素而有所不同。一般来说,普通家用车的首保大多在行驶5000公里到10000公里左右进行。之后的常规保养周期通常在每5000公里到10000公里。机油是汽车保养的重要项目之一。全合成机油的保养周期相对长些,大概能到8000公里到10000公里更换一次。
一般来说,普通家用车的首保大多在5000公里到10000公里左右。之后的常规保养周期通常在每5000公里到10000公里。比如一些日系经济型轿车,保养周期可能相对长些,大概每半年或5000到8000公里保养一次。对于德系车,有的可能每10000公里保养一次。
一般来说,普通家用车常见的保养周期在半年到一年左右。这是综合考虑车辆的行驶里程和使用时间。比如一些车辆使用手册会建议每5000公里或半年进行一次小保养,包括更换机油、机滤等;每10000公里或一年进行一次大保养,除了更换机油机滤,还可能涉及空气滤清器、火花塞等部件的更换。
一般来说,普通家用车首保大多在5000公里到10000公里左右。之后的保养周期常见的有每5000公里、7500公里或10000公里等。一些高性能车或豪华车可能保养周期会更短,比如每5000公里就要进行一次保养。频繁激烈驾驶、经常在恶劣路况行驶、车辆使用年限较长等情况,都可能需要缩短保养周期。
汽车保养时间周期一般需要多久
1、一般来说,普通家用车常见的保养周期在半年到一年左右。这是综合考虑车辆的行驶里程和使用时间。比如一些车辆使用手册会建议每5000公里或半年进行一次小保养,包括更换机油、机滤等;每10000公里或一年进行一次大保养,除了更换机油机滤,还可能涉及空气滤清器、火花塞等部件的更换。
2、一般来说,普通家用车首保大多在5000公里到10000公里左右。之后的保养周期常见的有每5000公里、7500公里或10000公里等。一些高性能车或豪华车可能保养周期会更短,比如每5000公里就要进行一次保养。频繁激烈驾驶、经常在恶劣路况行驶、车辆使用年限较长等情况,都可能需要缩短保养周期。
3、一般来说,普通家用车的首次保养大多在行驶5000公里到10000公里左右,之后的常规保养周期通常为每5000公里到10000公里一次。不过,这不是绝对的标准。一些高性能车型或使用特殊技术的车辆,保养周期可能会有所不同,有的可能要求每3000公里左右进行一次保养。车辆使用的机油类型对保养周期影响较大。
4、一般来说,普通家用车的首保大多在5000公里到10000公里左右。之后的常规保养周期通常在每5000公里到10000公里。比如一些日系经济型轿车,保养周期可能相对长些,大概每半年或5000到8000公里保养一次。对于德系车,有的可能每10000公里保养一次。
5、之后的常规保养周期通常在每5000公里到10000公里。像一些高性能车或者豪华车,保养周期可能会更短,比如有的可能每10000公里甚至更短里程就要进行保养。而对于一些使用频率较低、行驶路况较好的车辆,保养周期可以适当延长一些,可能每10000公里以上才需要保养。
汽车保养的时间周期一般是多久
1、一般来说,普通家用车常见的保养周期在半年到一年左右。这是综合考虑车辆的行驶里程和使用时间。比如一些车辆使用手册会建议每5000公里或半年进行一次小保养,包括更换机油、机滤等;每10000公里或一年进行一次大保养,除了更换机油机滤,还可能涉及空气滤清器、火花塞等部件的更换。
2、一般来说,普通家用车的首次保养大多在行驶5000公里到10000公里左右,之后的常规保养周期通常为每5000公里到10000公里一次。不过,这不是绝对的标准。一些高性能车型或使用特殊技术的车辆,保养周期可能会有所不同,有的可能要求每3000公里左右进行一次保养。车辆使用的机油类型对保养周期影响较大。
3、一般来说,普通家用汽车的首保大多在行驶5000公里到10000公里左右进行。之后的常规保养周期通常在每5000公里到10000公里。不过,这不是绝对标准。一些车辆使用全合成机油,保养周期可能能延长到10000公里甚至15000公里。而采用半合成机油的车辆,保养周期大概在7500公里左右。另外,车辆的使用环境也会影响保养周期。
4、汽车保养周期时间因车型、使用情况等因素而异。一般来说,普通家用车的首保大多在5000公里到10000公里左右。之后的常规保养周期可能在每5000公里到10000公里。比如一些日系经济型轿车,保养周期可能相对长些,大概每半年或5000公里保养一次;而德系部分车型可能每10000公里保养一次。
本文来自作者[gd711]投稿,不代表广达号立场,如若转载,请注明出处:https://www.gd711.cn/kepu/202511-45478.html
评论列表(3条)
我是广达号的签约作者“gd711”
本文概览:五千公里和一万公里更换周期 如果你的车子用的是矿物油那你就最好6个月或者5千公里就保养一次,而如果你用的是半合成机油,你就可以7500公里才去保养一次。如果开的里程比较少的话,...
文章不错《汽车保养周期(零跑汽车保养周期)》内容很有帮助